
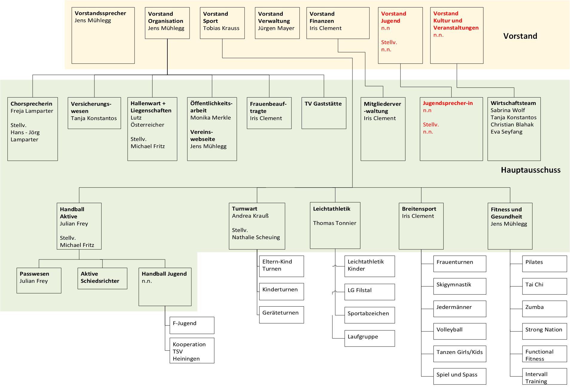
Jens Mühlegg
Vorstandssprecher
Email: jens.muehlegg@tv-schlat.de

Jürgen Mayer
Email: juergen.mayer@tv-schlat.de

Iris Clement
Email: finanzen@tv-schlat.de

Tobias Krauß
Email: tobias.krauss@tv-schlat.de

n.n.


Email: jens.muehlegg@tv-schlat.de

Email: juergen.mayer@tv-schlat.de

Email: finanzen@tv-schlat.de

Email: tobias.krauss@tv-schlat.de

